香港公司与内地公司税收有什么不同?
- 发布日期:2025-12-16 08:00:54
- 浏览量: 0
一、税种对比

税种复杂度对比:内地税收体系相对复杂,税种较多,特别是增值税体系;香港税收体系简单明了,以利得税和薪俸税为主。
征税原则差异:香港采用属地原则(仅对源自香港的利润征税),内地采用属人+属地原则(居民企业全球所得征税)。
二、税率对比

重要提醒:香港虽然名义税率较低,但企业实际税负需考虑合规成本、专业服务费用等因素。内地税收优惠政策较多,企业应充分了解并合理运用。
三、申报周期对比

申报复杂度分析:香港公司申报以年度为主,但审计要求严格;内地公司申报频率高,但审计要求相对灵活。企业应根据自身管理能力选择合适的注册地。
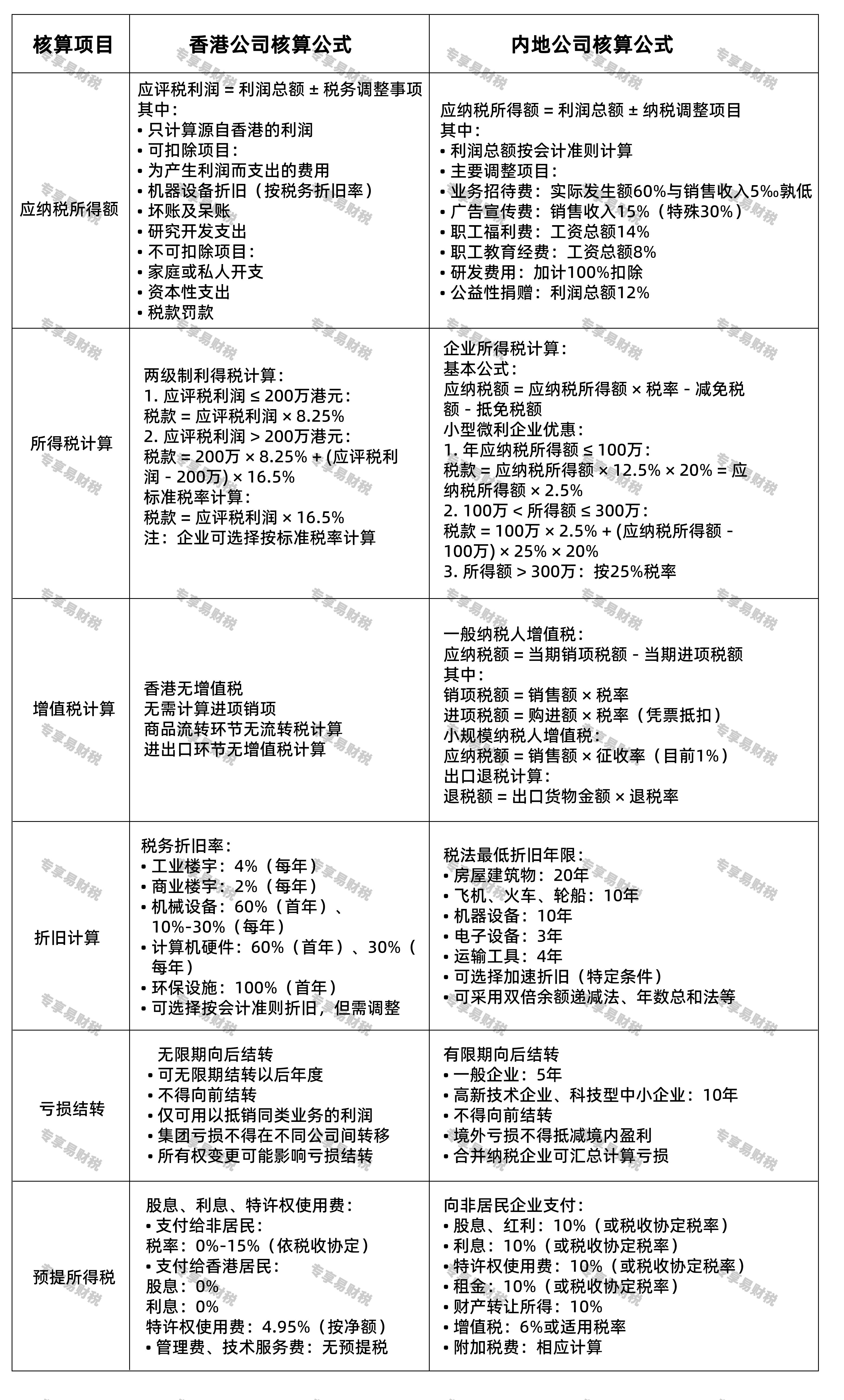
四、核算公式对比

核算复杂性对比:香港税收核算相对简单直接,内地税收核算需要考虑更多调整项目和优惠政策。香港的税收确定性较高,内地的税收政策变化相对频繁。
专业建议:无论选择香港还是内地注册公司,都应建立完善的财税核算体系,保留完整凭证,并寻求专业财税顾问的服务,确保税务合规并优化税负。
最终建议:企业选择注册地不应仅考虑税率高低,而应综合考虑业务模式、客户分布、供应链位置、融资需求、上市计划等多方面因素。广州专享易财税公司可为客户提供全方位的税务筹划建议和落地服务。
通过以上四个维度的对比分析,我们可以看到香港公司和内地公司在税收方面各有优势和特点。香港税制简单、税率低、申报频率低,适合国际贸易、控股投资、知识产权管理等业务;内地税收体系完善、优惠政策多、市场广阔,适合实体制造、科技创新、国内市场开拓等业务。
作为专业的财税顾问,广州专享易财税公司建议企业在做出决策前,进行全面的税务尽职调查和筹划,充分考虑两地税收协定的影响、转让定价要求、控股结构设计等专业问题,确保企业税务安排既合规又高效。